在线咨询

Hi,欢迎来到万花筒!

免费注册

推进城市生活垃圾分类,这些城市将禁止、限制部分塑料制品的生产、销售和使用!

日期:2020-09-01    浏览:559

近日,河北省发展和改革委员会、河北省生态环境厅联合印发了《关于进一步加强塑料污染治理的实施方案》




实施方案明确,将扎实推进全省城市生活垃圾分类工作,规范生活垃圾分类投放,禁止随意堆放、倾倒造成塑料垃圾污染,加大塑料废弃物等可回收物分类收集和处理力度,提高写字楼、机场、车站、港口码头等塑料废弃物产生量大的场所收运频次,逐步实现塑料废弃物的分类收集、分类运输、分类处理。


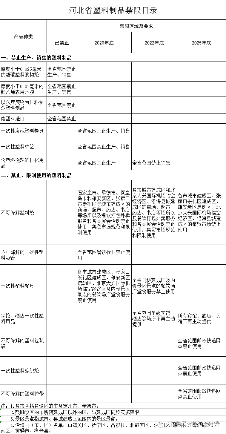
实施方案要求,到2020年底,石家庄、承德、秦皇岛、雄安新区、张家口市崇礼区等城市建成区和重点领域禁止、限制部分塑料制品的生产、销售和使用。

 

到2022年底,禁限区域扩大至各市(含定州、辛集市,下同)城市建成区,一次性塑料制品消费量明显减少,替代产品有效推广,资源化能源化利用比例显著提高。

 

到2025年,全省塑料制品生产、流通、消费、回收处置等环节管理制度基本建立,政府主导、企业主体、全民参与的多元共治体系基本形成,培育和推广一批塑料污染防治典型模式,一次性塑料制品消费量进一步减少,塑料垃圾基本实现零填埋,替代产品开发应用水平进一步提升,塑料污染得到有效控制。


附:



河北省塑料制品禁限目录





上一篇:垃圾分类,你学会了吗?

下一篇:各个国家的垃圾分类都有哪些不同?AI+是如何助力垃圾分类的?

热文推荐